Rolling soft electronics yields 3D brain probes for precise neuron mapping
To shed new light on the contribution of different brain regions and neural circuits to specific mental functions, neuroscientists and medical researchers rely on advanced imaging techniques and neural probes. These are electronic devices embedding electrodes, components that can measure the electrical impulses produced by neurons, which are known as spikes.
While existing probes have helped to map various networks of neurons and understand their functions, most of them have two-dimensional (2D) layouts. This is because they are made employing conventional semiconductor-based devices and fabrication strategies.
Researchers at Dartmouth College, University of Pittsburgh, Oklahoma State University and other institutes have developed a new approach that could enable the fabrication of soft three-dimensional (3D) neural probes on a large scale. Their proposed method, outlined in a paper published in Nature Electronics, entails the rolling of flat electronic devices into cylindrical 3D structures.
“We were really inspired by the ‘dimensional mismatch’ between typical two-dimensional probes and the brain’s 3D neural circuits,” Hui Fang, senior author of the paper, told Medical Xpress.
“One day it occurred to us that, because we’re working in this flexible electronics world, why not take advantage of the softness of things? If we roll things up, we can realize 3D probes at the scale of an organ like the brain.”
“You can almost think about the resulting probe like a Swiss roll,” explained Fang.
“All the shanks poking out of the Swiss roll will be inserted into the brain, and many different things can be configured—the spacing parameter, the shank pitch, the number of shanks, and the number of electrodes per shank.
“Compare that to the gold standard now in our field—the Utah Array—which has only one electrode at each tip. We can have depth profiling electrode arrays along individual shanks, following different designs too.”
Essentially, the 3D neural probes created by Fang and his colleagues consist of electrode shanks, which are thin extensions with several recording sites embedded in them, connected by a flexible material that maintains the spacing between them (i.e., a spacer).
Notably, the probes’ underlying parameters, such as the distance between the shanks and the thickness of the spacer, can be adjusted.

Using a rolling approach, the researchers were able to create 3D probes containing hundreds of electrodes, which could thus collect more precise recordings than existing 2D probes.
As neurons are very small and a lot of them can be found in specific regions of the brain, a greater number of recording sites could help to study their activity in far more detail.
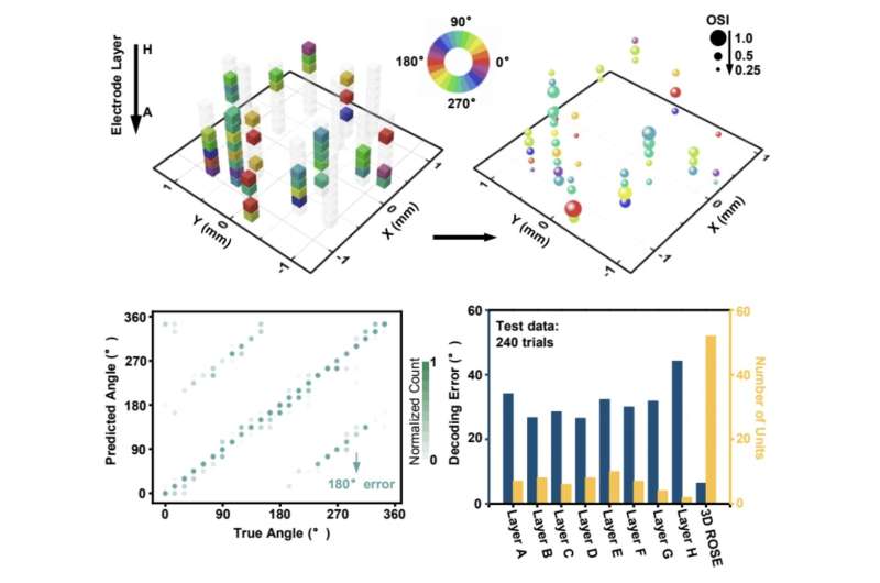
The team dubbed the new devices they created using their approach ROSE (rolling of soft electronics) probes. The performance of the ROSE probes was evaluated in a series of initial experiments involving live and moving adult mice and rats.
“Using the probes in awake rodent models, we revealed 3D distributed orientation tuning and higher decoding performance using the 3D recorded units compared with those from a single-electrode plane,” said Fang.
“The ROSE probes also reduce tissue stress and inflammatory reactions compared with traditional stiff silicon probes. Devices like this are used either as a neuroscience tool—to enable studies for our colleagues in the Department of Psychological and Brain Sciences, for example—or to serve as a biomedical device.”
In the future, the new probes developed by this team of researchers could be used to study the function and activity of specific neuron populations, potentially leading to new interesting discoveries. In addition, they could be integrated into motor prosthetics, systems that allow people who can no longer move specific parts of their body to move robotic limbs via their brain activity.
Another emerging application for the ROSE probes is the development of visual neuro-prostheses, also known as bionic eyes. These are medical devices that intervene in the nervous system to partly restore the eyesight of blind individuals or people with severe visual impairments.
“As part of our next studies, we will further improve the chronic biocompatibility of the 3D probe platform, achieving stability from semi-chronic to chronic,” added Fang.
“This will open a lot of opportunities from fundamental neuroscience to clinical applications. Second, we’d like to pursue neuro-prosthetic studies and human translation.”
Written for you by our author Ingrid Fadelli, edited by Sadie Harley, and fact-checked and reviewed by Robert Egan—this article is the result of careful human work. We rely on readers like you to keep independent science journalism alive.
If this reporting matters to you,
please consider a donation (especially monthly).
You’ll get an ad-free account as a thank-you.
More information:
Yi Qiang et al, Monolithic three-dimensional neural probes from deterministic rolling of soft electronics, Nature Electronics (2025). DOI: 10.1038/s41928-025-01431-0.
© 2025 Science X Network
Citation:
Rolling soft electronics yields 3D brain probes for precise neuron mapping (2025, September 9)
retrieved 10 September 2025
from https://techxplore.com/news/2025-09-soft-electronics-yields-3d-brain.html
This document is subject to copyright. Apart from any fair dealing for the purpose of private study or research, no
part may be reproduced without the written permission. The content is provided for information purposes only.
Comments are closed