Analog computing platform uses synthetic frequency domain to boost scalability
Analog computers, computing systems that represent data as continuous physical quantities, such as voltage, frequency or vibrations, can be significantly more energy-efficient than digital computers, which represent data as binary states (i.e., 0s and 1s). However, upscaling analog computing platforms is often difficult, as their underlying components can behave differently in larger systems.
Researchers at Virginia Tech, Oak Ridge National Laboratory and the University of Texas at Dallas have developed a new synthetic domain approach, a technique to encode information at different frequencies in a single device that could enable upscaling analog computers without the need to add more physical components.
Their proposed approach, outlined in a paper published in Nature Electronics, was used to develop a compact and highly efficient analog computing platform based on lithium niobate integrated nonlinear phononics.
“I am seeing advantages of physical neural networks (PNNs), computing systems in which the structure or behavior of physical hardware implements a neural network’s functions, in AI applications,” Linbo Shao, senior author of the paper, told Tech Xplore.
“We have been developing microwave-frequency acoustic devices that could contribute to the creation of these systems. In our recent paper, we introduced a synthetic-domain computing scheme that relies on a nonlinear acoustic-wave device on a lithium niobate platform, where the nonlinear process can efficiently execute math operations, such as matrix multiplications.”
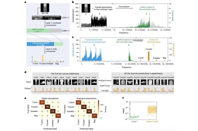
The synthetic frequency domain approach developed by Shao and his colleagues allows them to encode large amounts of data (e.g., a 16×16 matrix) on a single analog computing device. This prevents errors that commonly emerge from device-to-device variance in analog computing platforms that integrate more devices.

Compared to conventional methods for the upscaling of analog computing platforms, the team’s newly introduced strategy eliminates the need to integrate a greater number of physical components.
Notably, the first PPN-based analog computing system created using their method was found to perform remarkably well in a task that entailed classifying data into four possible categories.
“We implemented a neural network using a single or just a few acoustic-wave devices,” explained Shao. “The synthetic domain approach could be applied to more emerging devices, even if there are only a few devices available at early R&D stages.
“The neural network and device are co-designed, significantly improving the accuracy in a classification task to 98.2%. This indicates the importance and efficiency of such co-design.”
This work by Shao and his colleagues could soon open new possibilities for the reliable upscaling of analog computing architectures for running machine learning algorithms, without compromising their performance.
The researchers are now further improving their approach, to ensure that computing systems based on their lithium niobate phononic devices can tackle a wider range of complex problems.
“We are continuing to scale up and improving the performance of our device platform, for example, accommodate larger neural network models,” added Shao.
Written for you by our author Ingrid Fadelli, edited by Sadie Harley, and fact-checked and reviewed by Robert Egan—this article is the result of careful human work. We rely on readers like you to keep independent science journalism alive.
If this reporting matters to you,
please consider a donation (especially monthly).
You’ll get an ad-free account as a thank-you.
More information:
Jun Ji et al, Synthetic-domain computing and neural networks using lithium niobate integrated nonlinear phononics, Nature Electronics (2025). DOI: 10.1038/s41928-025-01436-9.
© 2025 Science X Network
Citation:
Analog computing platform uses synthetic frequency domain to boost scalability (2025, September 23)
retrieved 24 September 2025
from https://techxplore.com/news/2025-09-analog-platform-synthetic-frequency-domain.html
This document is subject to copyright. Apart from any fair dealing for the purpose of private study or research, no
part may be reproduced without the written permission. The content is provided for information purposes only.
Comments are closed